我国系统重要性银行名单公布 21家银行在列 新入选者释放了什么信号
当一份关乎金融稳定“压舱石”的名单更新时,往往意味着监管取向、行业格局乃至普通居民资产安全都在悄然发生变化。最新公布的我国系统重要性银行名单中,共有21家银行在列,其中一家具备鲜明区域特色和业务优势的银行首次入选,立即成为市场关注焦点。这不仅是对其自身实力的权威背书,更折射出我国金融监管从“做大”向“做稳”“做强”转型的深层逻辑。
系统重要性银行的真正含义
所谓系统重要性银行,通俗讲,就是“倒不得、出不得事、牵一发而动全身”的银行。它们在资产规模、业务网络、跨市场和跨区域联通等方面具有高度影响力,一旦发生严重风险,可能会对整个金融体系、实体经济乃至社会预期产生连锁冲击。被纳入系统重要性银行名单,并不是一种“荣誉称号”,而是一种兼具责任、约束和信任的特殊身份。
从监管视角看,名单的意义主要体现在三个层面。其一,是识别“关键机构”:在数量众多的银行中,筛选出对金融系统运行最具影响的那一批,便于实施差异化监管。其二,是落实“更高标准”:系统重要性银行通常需要执行更高的资本充足率、更严格的风险管理要求,以及更完善的恢复和处置预案。其三,是稳定社会预期:通过公开名单,向市场传递“监管看得见、底线守得住”的信号,让企业和居民在进行大额存款、长期理财、重要结算时,对机构稳健性更有判断依据。

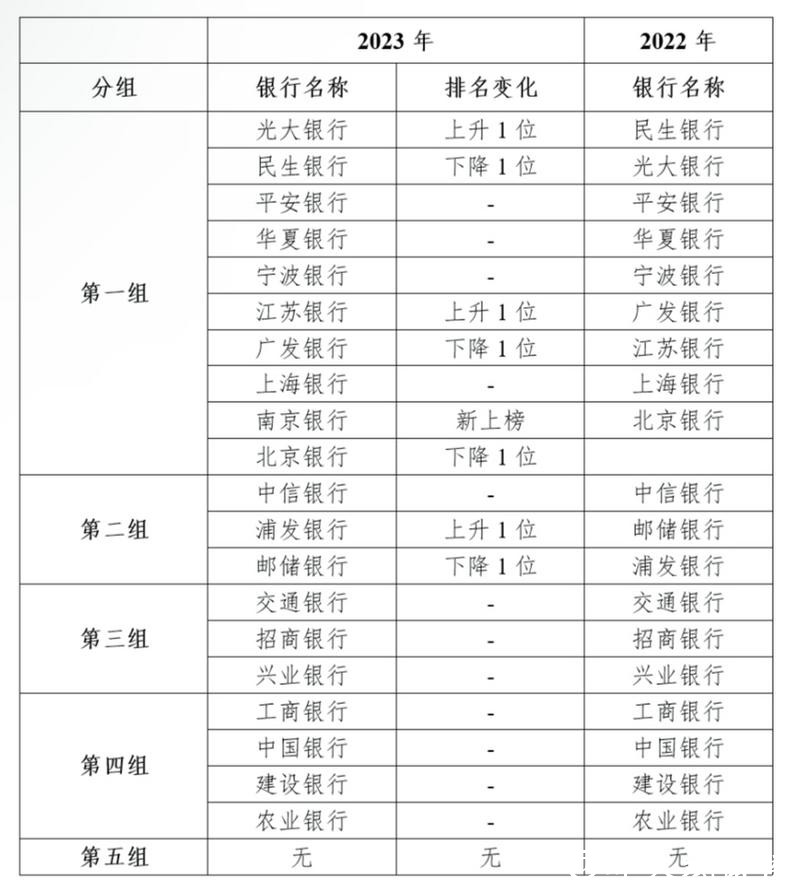
21家在列与一名“新成员”的现实意义
此次名单延续了我国监管机构“一贯的审慎态度”,21家的数量既体现出金融体系中“关键节点”并不局限于极少数巨头,又避免“泛系统重要性化”导致监管资源被过度稀释。尤其值得关注的是,新入选的一家银行,往往出现在几个典型轨迹之中:要么是近年来服务实体经济、科技创新、绿色金融方面表现突出,资产质量和盈利能力持续稳健;要么是在区域经济中发挥了牵引和枢纽作用,在产业链、供应链金融领域具有不可替代的地位;也可能是其在金融科技、跨境业务等专业细分领域,具备了可以影响整体金融生态的能力。
以一个典型案例为例——某区域性银行在过去十年中,依托自身在长三角或珠三角的区位优势,大力发展中小企业信贷、供应链金融和跨境结算。它通过搭建线上风控模型,形成了对当地核心制造企业及其上下游中小企业的“穿透式”风控能力。在区域经济承压时期,该行能够持续提供流动性支持,避免产业链“断供”;在居民端则积极推广住房按揭、普惠小微贷款,帮助一大批创业群体度过困难期。当这样的银行体量逐步做大、网络触角不断延伸时,它对地区经济和金融稳定的影响,已经远超传统意义上的“区域银行”,进入系统重要性名单也就顺理成章。
更高资本要求背后的稳定逻辑
系统重要性银行之“重”,既体现在“不能倒”,也体现在“要更稳”。按照监管要求,被认定为系统重要性的银行,通常需要在普通资本要求之上,再额外计提一部分系统重要性附加资本。这一附加资本,就像是专门为“关键银行”准备的厚实缓冲垫,当外部环境剧烈波动或出现黑天鹅事件时,能更好地吸收损失,降低风险外溢。
从银行经营视角看,额外的资本要求意味着成本上升、扩张节奏趋缓,但长期看,却倒逼银行优化资产结构,减少高风险高杠杆业务,增加服务实体经济、长期项目、民生领域的稳定投放。从金融体系整体来看,这些“被额外束缚的巨轮”,反而能在风浪中起到稳定航向的作用。对普通储户而言,“这家银行是系统重要性银行”这句话,某种意义上可以被理解为:这家银行在监管视野中“被盯得更紧”,抗风险能力需要“更强”。

对居民与企业的具体影响
名单更新后,很多人会问:和我的日常生活有什么关系。其实联系比想象中更紧密。对于居民来说,系统重要性银行往往是工资卡、住房按揭、养老金代发、跨行转账等高频业务的主力承担者。名单的公开与更新,相当于对这些关键金融服务提供者的“定期体检报告”,让公众在选择合作银行时有一个更清晰的参照。特别是对于动辄数十年期限的住房贷款、养老金积累,选择稳健度更高、监管要求更严的机构,无疑能够提高安全感。
对于企业,尤其是中小企业和专精特新企业而言,系统重要性银行往往在票据贴现、供应链融资、跨境收付、项目贷款等方面具有更完善的产品矩阵与风控体系。名单中新入选银行的业务偏好和区域布局,往往透露出监管支持实体经济的结构性导向——例如某新入选银行若在绿色金融、制造业升级、科技创新贷款方面占比较高,就预示着其未来在这些方向的信贷投放和综合服务有望继续加大力度,企业可以围绕这些“政策性信号”优化自身的融资计划。
对银行业竞争格局的重塑
系统重要性名单并非一成不变,而是动态调整。这种动态机制本身,就在潜移默化地重塑银行业竞争逻辑。过去,部分银行更注重规模扩张和网点铺设,通过“跑马圈地”提升排名;而在系统重要性评估体系下面,资本充足、风险控制、服务实体经济质量、金融科技能力等因素,被纳入更全面的考量维度。想“进名单”或“留在名单”,不能只靠“做大”,更要做精做稳。
对于新入选者而言,身份升级既是机遇,也是约束。一方面,系统重要性标签提升了市场认可度,有助于其在同业合作、债券发行、跨境业务等领域获得更高信用溢价;它必须接受更严格的信息披露和监管考核,快速粗放扩张的空间被压缩。这会倒逼银行更加重视内控合规、数据治理和风险管理,强化长期主义思维。从行业整体看,“赢在体量”正逐步转向“赢在韧性和服务价值”,这本身就是防范系统性金融风险的题中之义。

投资与理财视角下的理性思考
在资本市场上,“系统重要性银行”往往被视作金融板块中的“价值底仓”。新名单公布后,一些投资者容易简单地将其等同于“稳赚不赔”,这种理解并不全面。应看到的是,系统重要性身份意味着银行整体风险更可控、基本面更稳定,但股价表现仍然取决于盈利能力、股息分红、资产质量和宏观环境。理性投资者可以将这些银行视作资产配置中“防御性品种”的重要来源,但不应忽视行业周期和个体经营差异。
对于普通居民的银行理财选择,系统重要性标签的意义更偏向安全属性而非收益承诺。在稳健理财、家庭应急资金、子女教育储备等方面,适当增加与系统重要性银行相关的产品权重,有助于提升资金的安全边际。仍需结合自身风险承受能力,避免盲目追求“名头大”的机构,而忽略产品本身的期限、流动性和条款细节。
从更宏观的视角看,此次21家银行在列、并新增一名“关键成员”,传递的是一个清晰信号我国金融监管正在通过更精细的制度安排,把“看得见的安全感”注入看似抽象的金融系统。对监管者而言,这是压实“防范系统性风险”底线的必然选择;对银行而言,这是从规模扩张迈向高质量发展的分水岭;对企业和居民而言,这是一份可以读懂、并能转化为现实决策依据的“金融稳定指南”。在未来更复杂多变的经济金融环境中,这份名单还会继续更新,而围绕它展开的监管创新与市场演变,也将持续影响每一个与银行打交道的人。